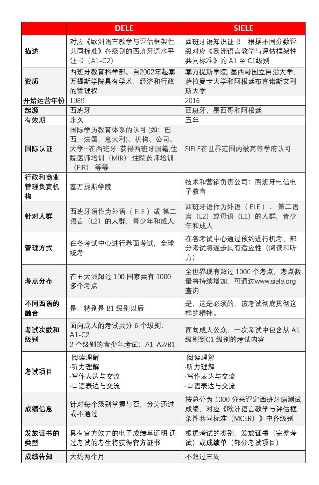
一表述尽SIELE与DELE的区别

 

 

Section image